中庭智能

博学·强技·超越·奋进

专业设置

--- Featured Programs ---

实训企业

--- Training Base ---

实训学员风采

--- Training Style ---

30+企业 学徒制信赖之选

--- Trusted Partners ---
行政机构
湖南中庭智能学院党建学习引领!四大举措加强新时代高技能人才队伍建设!
04/25
培养高端技能型人才需要几步?湖南中庭智能学院给你答案
04/03
擦亮慧眼防诈骗,平安校园共守护|湖南中庭智能学院举办反诈骗系列主题班会
04/03
湖南中庭智能学院于3月7日举办了“校园定向越野”活动
03/07
《湖南中庭智能学院学生会工作》解读
03/06
让指尖游走于键盘,敲下时代的符号、敲下青春的印记|我院举行学生专项打字比赛活动
03/03
我院举行新媒体专业及UI设计专业项目答辩
03/03
2024,我们返校啦!
02/17
教研视窗
短视频时代,新媒体运营专业受学生热捧
04-25
大数据,洞察一切的互联网之眸|大数据技术专业攻略
04-25
学UI设计,可以向哪些方向发展?该怎么学?
04-19
专升本真的很容易吗?(来自上岸学姐的经验之谈)
04-17
干货来啦!Java主要学习哪些内容?
04-13
招生就业
【学徒制】正文:广东省教育厅关于开展2025年省高职教育现代学徒制试点申报工作的通知
04-25
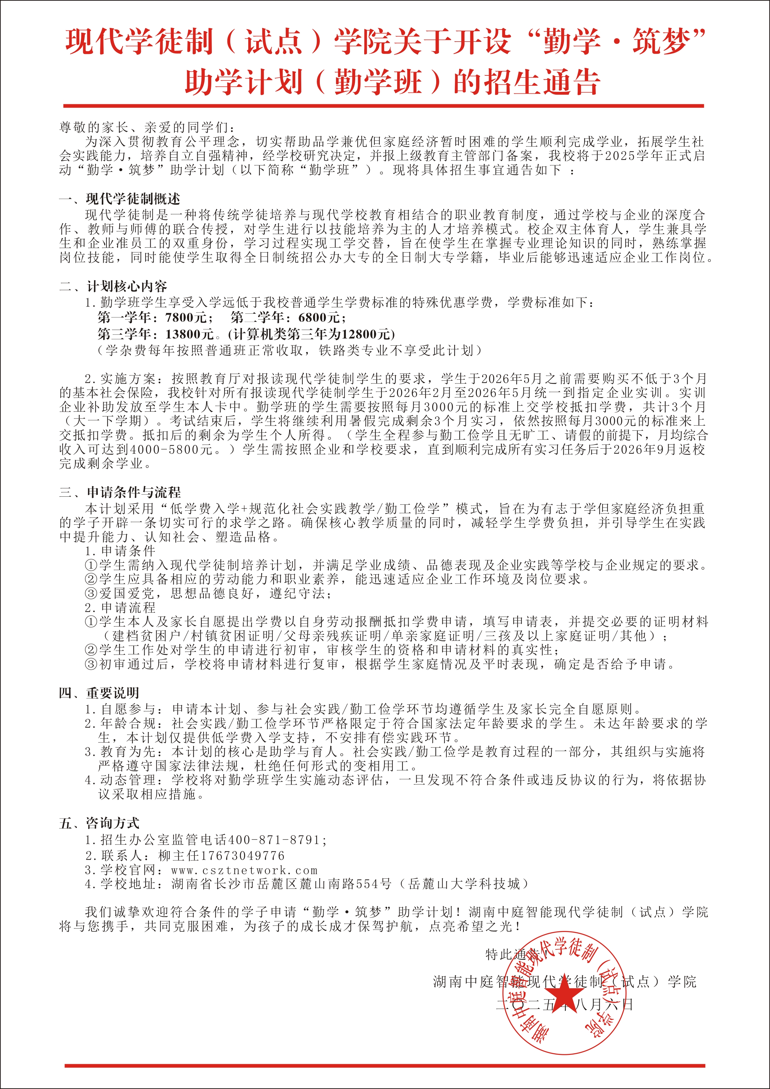
【学徒制】-湖南中庭学徒制(试点)学院软件学院2025年招生简章
04-25
【就业指导】毕业生们,关于档案那些事,你一定要知道!
03-27
学校成功举办2024届计算机类/软件类毕业生就业专场双选会
03-24
“心之所向创见未来”—省就业指导中心举办第58期创新创业月课堂活动
03-14
一年之计在于春!湖南全面启动2024届高校毕业生春季促就业攻坚行动
03-14
学校地址:湖南省长沙市岳麓区麓山南路中庭现代学徒制(试点)学院
备案号:湘ICP备2024082548号-1
监督电话:400—871-8791

官方公众号: